电源适配器和快充通常采用传统的反激变换器结构,随着PD电源适配器和快充的体积进一步减小、功率密度进一步提高以及对于高效率的要求,传统的硬开关反激变换器技术受到很多限制。采用软开关技术工作在更高的频率,可以降低开关损耗提高效率,减小变压器及电容的尺寸降低电源体积,同时改善EMI性能,从而满足系统设计的要求,特别适合于采用超结结构的高压功率MOSFET或高压GaN器件的高功率密度快充及电源适配器。

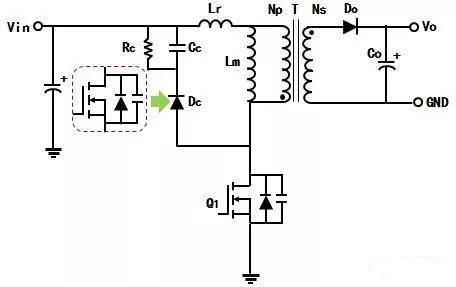
传统的硬开关反激变换器功率开关管电压、电流应力大,变压器的漏感引起电压尖峰,必须采用无源RCD吸收电路进行箝位限制,RCD吸收电路的电阻R产生额外的功率损耗, 降低系统效率,如图1所示。
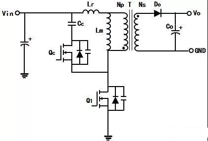
如果将RCD吸收电路的电阻R去掉,同时将二极管换成功率MOSFET,这样就变成了有源箝位反激变换器,通过磁化曲线在第一、第三象限交替工作,将吸收电路的电容Cc吸收的电压尖峰能量,回馈到输入电压,从而实现系统的正常工作。

非连续模式DCM有源箝位反激变换器电路结构如图2、所示,图中的各个元件定义如下。
Lm:变压器初级激磁电感;Lr:变压器初级漏感;Lp:变压器初级总电感,Lp=Lm+Lr;n:变压器初级和次级的匝比,n=Np/Ns;Q1:主功率开关管,DQ1、CQ1为Q1寄生体二极管和寄生输出电容;Qc:箝位开关管,DQc、CQc为Qc寄生体二极管和寄生输出电容;Do:次级输出整流二极管;Cc:箝位电容;Cr:CQ1、CQc以及其它杂散谐振电容Cto总和Cr=CQ1+CQc+Cto;Cc1:Cc1=Cc+CQ1+Cto;Vsw:Q1的D、S两端电压;Vin:输入直流电压;Vo:输出直流电压;VC:箝位电容电压。

飞天鹰61W PD电源适配器采用了软开关技术,降低了开关损耗提高效率,减小变压器及电容的尺寸降低电源体积,同时改善EMI性能,做到了同等功率下,全网体积最小的PD快充电源适配器。