第一种输入欠压保护电路:
一类电源适配器输入欠压电路:保护原理为电压输入低于额定值时或低于保护电压值时会拉低控制芯片的供电VCC达到关闭输出的目的,电路组成图如下:

其实现原理为:
当电源输入电压高于欠压保护设定点时, A 点电压高于 U4 的 Vref , U4 导通, B 点电压为低电平, 04 导通, Vcc 供电正常:当输入电压低于保护电压时, A 点电压低于 U4 的 Vref , U4 截止, B 点电压为高电平, Q4 截止,导致 Vcc 没有电压,这时 Vre 他为低电平,A点电压随输入电压增高而增高,高于U4 的 Vref时模块变为正常工作,R4 可以设定欠压保护点的回差。
优点:电路结构简单,保护点精准
缺点:费用成本太高
应用的注意事项:使用时注意 R , , RZ 的取值,有时候需要两个电阻并联才能得到需要的保护点。还需要注意 R1 ,RZ 的温度系数,否则高低温时,欠压保护点相差较大。
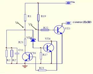
第二种输入欠压保护电路
二类欠压保护电路:输入电压高于欠压值正常接通,低于欠压值自动关闭输出,原理图如下:

其实现原理为:
输入电压在正常工作范围内时, Va大于VD4的稳压值,VT4导通,Vb为0电位,VT5截止, 此时保护电路不起作用;当输入电压低于设定欠压值时,Va小于VD4的稳压值,VT4截止,Vb为高电位,VT5导通,将COMP(芯片的1脚)拉到0电位,芯片关闭输出,从而实现了欠压保护功能。 R21、VT6、R23组成欠压关断、恢复时的回差电路。当欠压关断时,VT6导通,将R21与R2并联,

恢复时,VT6截止

回差电压即为(Vin’-Vin)
优点:电路形式简单,成本较低。
缺点:每一个稳压管VD4的稳压值都有误差,导致欠压保护值随之波动,当大批量生产的时候需要调试相关值
应用的注意事项:VD4应该选温度系数较好的稳压管,需调试的元件如R2应考虑多个并联以方便调试。