其实这个过程和“把大象装进冰箱”有异曲同工之处——我们需要把家用220V交流电降压成低压(低压的数值根据需要的电压而定)的交流电,然后把交流电整流成直流电,最后用电容把直流电里剩下的交流份量去掉,这样,就得到了可以把手机接上去5V直流电。这就是手机充电器的工作过程。以上三步被称为;变压、整流、滤波。这是最通俗的解释

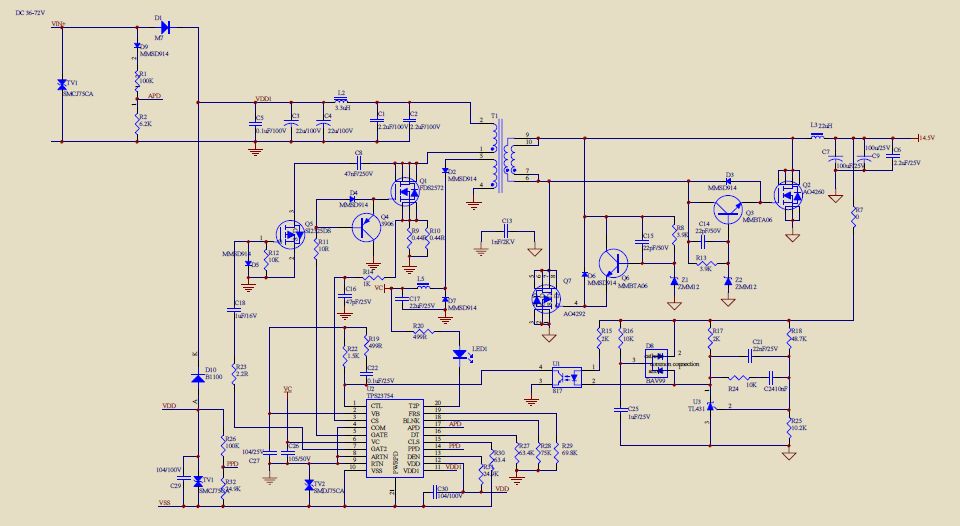
而事实上,手机充电器就是一个开关电源。直流开关电源,是一种将低质量的电源,如220V市电转换为可以用于对电源质量有特定要求的设备的直流电。其核心是DC/DC变换器。市电输入后经过二极管组成的电桥整流滤波后得到一个单向脉动的直流电给变压器输出所需电压值的方波,再经过一次整流滤波得到符合要求的直流电压。

为了使输出稳定且符合要求,需要一个反馈电路来实时调整PWM占空比,即图的下半部分。从输出电压中采样给一个比较器与基准电压比较来控制脉宽调制器输出的PWM信号。采样过程常用光耦来进行隔离。如此一来变压器前端开关管的控制信号即可根据输出情况进行实时调整做到稳定准确的输出。
因此输出的直流电压是实时检测实时调整的,只要输入电压在一定的区间内波动,并不会影响输出的伏值。