电源适配器的模块发展至今,工程师们都着眼于如何将模块做得更为小型化,轻量化,其实大家都明白可以通过提升开关频率来提高电源适配器的功率密度。但为什么迄今为止模块的体积没有变化太大?是什么限制了开关频率的提升呢?又是什么限制了电源适配器的小型化呢?飞天鹰科技有限公司是最具规模的电源适配器的厂家之一,具有15年电源适配器的生产经验,生产各类type-c电源,矿机电...
【查看详情】
手机现在已经不单单是一个通讯工具那么简单了,除了打电话,我们休闲、办公,甚至出行都已经离不开它了,正是因为它对我们生活的深度渗入,所以当手机电量不足时许多人都会感到焦虑。不知道许多人是不是和我一样,当看到电量开始“飘红”时,就不怎么敢点亮屏幕了。这也引出了一个非常有意思的问题,为什么许多智能手机电量到达20%以后就会“飘红”并自动提醒充电呢?难道只是一个简单...
【查看详情】
给手机充电是一件再平常不过的事情,在加上现在许多手机的电池续航能力都不是特别好,所以用手机稍微频繁一点的,一天充一次电都不够用。但是你或许不知道,有些充电方式是很伤手机的,短时间内或许感受不到,但是如果养成习惯就会加快电池的损耗,缩短手机的寿命。接下来就让飞天鹰电源适配器厂家给大家科普一下吧。
【查看详情】
飞天鹰电源适配器,飞天鹰科技有限公司是最具规模的电源适配器的厂家之一,具有15年电源适配器的生产经验,生产各类type-c电源,矿机电源,小家电电源适配器,usb电源适配器,平衡车电源适配器,电动车电源适配器等多种电源适配器产品,飞天鹰拥有多种规格的认证电源,飞天鹰的电源适配器以安全,节能,高效著称,所有电源适配器从原料到生产都要经过九道检测工序,军工品质,...
【查看详情】
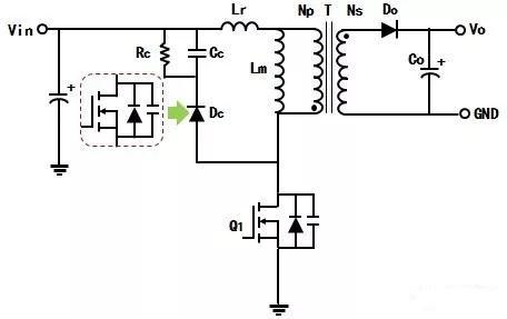
电源适配器通常采用传统的反激变换器结构,随着快充及PD电源适配器的体积进一步减小、功率密度进一步提高以及对于高效率的要求,传统的硬开关反激变换器技术受到很多限制。飞天鹰的电源适配器以安全,节能,高效著称,所有电源适配器从原料到生产都要经过九道检测工序,军工品质,电源适配器就选飞天鹰。
【查看详情】
为电源适配器进行合理的散热设计,不但能使半导体功率器件的 潜力得到充分发挥,而且还能提高电源的可靠性,降低电源的成本,缩小体积,减轻重 量。因此,电源适配器的热设计是电源适配器设计任务中不可缺少的一个环节。飞天鹰科技有限公司是最具规模的电源适配器的厂家之一,具有15年电源适配器的生产经验,生产各类type-c电源,矿机电源,小家电电源适配器,usb电源适配器...
【查看详情】